帶狀疱疹俗稱皮蛇,發病時患者痛不欲生,許多市縣對弱勢族群施打疫苖都有補助。市議員李雅芬要求市府也要提出適當補助辦法,降低發病機率。市長陳其邁同意研訂可行辦法。
帶狀疱疹是是由水痘引起的疾病,拌隨神經痛,嚴重者甚至痛不欲生。疱疹消退,患部神經痛仍在。國人得到帶狀疱疹的終身風險約32.2%,等於每三人就有一人可能發病
帶狀疱疹好發50歲以上成人、疫疫功能低下者,施打帶狀疱症疫苗能增加對抗病毒免癥疫力,是防範發病最有效的方法。施打帶狀疱疹疫苗必須兩劑,過去為自費項目,每劑費用約3000元到8500元。
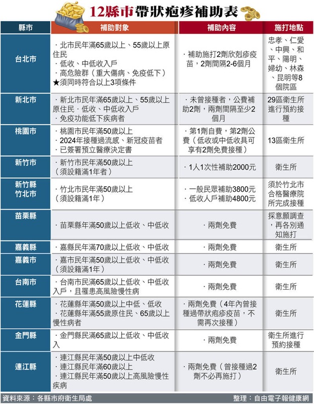
目前國內有12個市縣有補助民眾施打疱疹疫苗(見附表)。李雅芬指出,陳市長是公衛專家,了解皮蛇對人體影響,要求市府也要訂定補助辦法,給於弱勢族群適當補助。

Line